最新研究结果发布
提供治疗依据
《柳叶刀》(The Lancet)发表了一项关于急性脑出血后包含强化降压在内的组合性管理方案的国际多中心临床研究结果——INTERACT3 研究,研究发现,组合性管理方案(包括早期强化降压、血糖控制、体温控制、抗凝治疗)能够显著改善脑出血患者的临床功能预后。
INTERACT3 研究是迄今为止脑出血领域全球最大规模的随机对照试验,也是首个取得确切阳性结果的脑出血研究,为制订规范的急性脑出血后治疗方案提供了高级别循证依据。

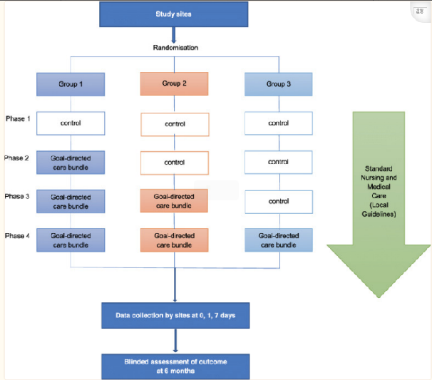
该研究由四川大学华西医院和澳大利亚乔治全球健康研究院共同发起,是一项前瞻性、国际多中心的、盲态终点评估、阶梯式群体随机对照的大型临床试验,纳入了 10 个国家(9 个中低收入国家及 1 个高收入国家)共 121 家医院的 7036 名受试者,随机分为组合性管理组(care bundle)和常规管理组(usual care)。

来源 参考文献
组合性管理措施包括对于血糖、体温、抗凝及血压的组合管理,具体的管理措施如下:
- 早期强化血压管理:1 小时内将血压降至 140 mmHg 以下,血压维持在 130 mmHg 左右;
- 严格控制血糖升高:开始治疗后尽快控制非糖尿病的患者血糖范围在 6.1~7.8 mmol/L 及糖尿病患者 7.8~10mmol/L;
- 控制体温:开始治疗 1 小时内控制体温低于 37.5 摄氏度;
- 纠正华法林相关的凝血功能异常:开始治疗 1 小时内控制 INR 低于 1.5,纠正治疗手段包括新鲜冰冻血浆或者维生素 K、凝血酶原复合物。
上述所有治疗均维持至少 7 天直至患者出院或者死亡。
主要临床终点为 6 个月后的功能结局(mRS 评分),次要终点为生存率,健康生活质量(EQ-5D)、住院时间、严重不良事件等。
研究结果显示:对于自发性脑出血患者,组合性管理可以显著改善患者 6 个月的神经功能恢复情况(common OR 0.86,95%CI 0.76-0.97,p = 0.015)。与常规对照组相比,组合性管理可以显著降低患者死亡率(common OR 0.77, 95%CI 0.63-0.95, p = 0.015), 生活质量 (mean difference 0.04, 95%CI 0.02-0.07; p = 0.0008)以及患者 7 天内出院的可能性(OR 0.72, 95%CI 0.53-0.98, p = 0.034), 并减少严重不良事件的可能性(组合性管理组 16.0%,常规管理组 20.1%)。

两组患者 90 天 mRS 评分分布图
来源 参考文献
INTERACT3 研究作为第一个出现积极结论的大型多中心 3 期临床试验,表明在发病数小时内迅速强化降压、降糖、降温及抗凝等组合管理策略可以明显改善急性自发性脑出血患者的功能预后,为急性脑出血的治疗患者提供了高级别的证据支持!