脑出血是指非创伤性脑实质内的出血。在脑出血中,大脑半球出血约占80%,脑干和小脑出血约占20%。脑CT扫描是诊断脑出血最有效最迅速的方法。脑出血的治疗主要是对有指征者应及时清除血肿,积极降低颅内压、保护血肿周围脑组织。
药物治疗是脑卒中防治的重要方法之一,合理用药是脑卒中规范诊治的基础。
脑出血合理用药规范 降低颅内压、减轻脑水肿
1. 渗透性脱水药:必要时使用渗透性脱水剂,如甘露醇、高渗盐水或甘油果糖等。较常用的是20%甘露醇125~250 ml,快速静脉滴注,每6~8小时1次。应用脱水药物时注意水电解质平衡,注意尿量、血钾及心肾功能。
2. 可酌情使用利尿剂呋塞米;白蛋白也可通过提高胶体渗透压起到脱水作用。不推荐常规应用糖皮质激素降低颅内压。
调控血压
脑出血急性期收缩压>180 mmHg或舒张压>100 mmHg,可予以平稳降压治疗,常静脉使用β受体阻滞剂和钙通道阻滞剂,可选择尼卡地平、乌拉地尔、拉贝洛尔等,同时密切监测血压,避免血压过度、过快波动。
纠正凝血异常
抗凝相关出血及合并严重凝血因子缺陷患者,必要时可适当补充相应的凝血因子。
1. 抗凝药物相关的脑出血
(1)伴国际标准化比值(INR)升高的华法林相关的脑出血患者,停用华法林,补充维生素K依赖的凝血因子并静脉应用维生素K纠正INR,或根据情况选用新鲜冻干血浆或浓缩型凝血酶原复合物(PCC)。
(2)达比加群相关脑出血可应用拮抗剂依达赛珠单抗,或进行血液透析清除体内药物;利伐沙班或阿哌沙班相关脑出血可以考虑应用PCC或活化凝血酶原复合物(aPCC)。
(3)普通肝素引起的脑出血,应立即停用肝素,给予鱼精蛋白。
2. 溶栓药物相关脑出血:可选择输注抗纤溶药物、冷沉淀等治疗。
3. 抗血小板相关的脑出血:目前尚无有效药物治疗。
其他对症治疗
1. 镇痛和镇静:除非患者出现明显躁动和谵妄,否则不用镇痛和镇静剂,以免影响观察病情。需要气管插管或其他操作的患者,可静脉应用镇静剂。
2. 抗癫痫治疗:有癫痫发作者应给予抗癫痫药物治疗;疑为癫痫发作者,应考虑持续脑电图监测,如监测到痫样放电,应给予抗癫痫药物治疗;不推荐预防性应用抗癫痫药物。
3. 血糖管理:应加强血糖监测,血糖超过10.0 mmol/L时可给予胰岛素治疗。血糖值控制在7.8~10.0 mmol/L。
4. 便秘者给予导泻剂。肺部感染、消化道出血、水电解质紊乱等并发症予以对症处理。
中成药的使用
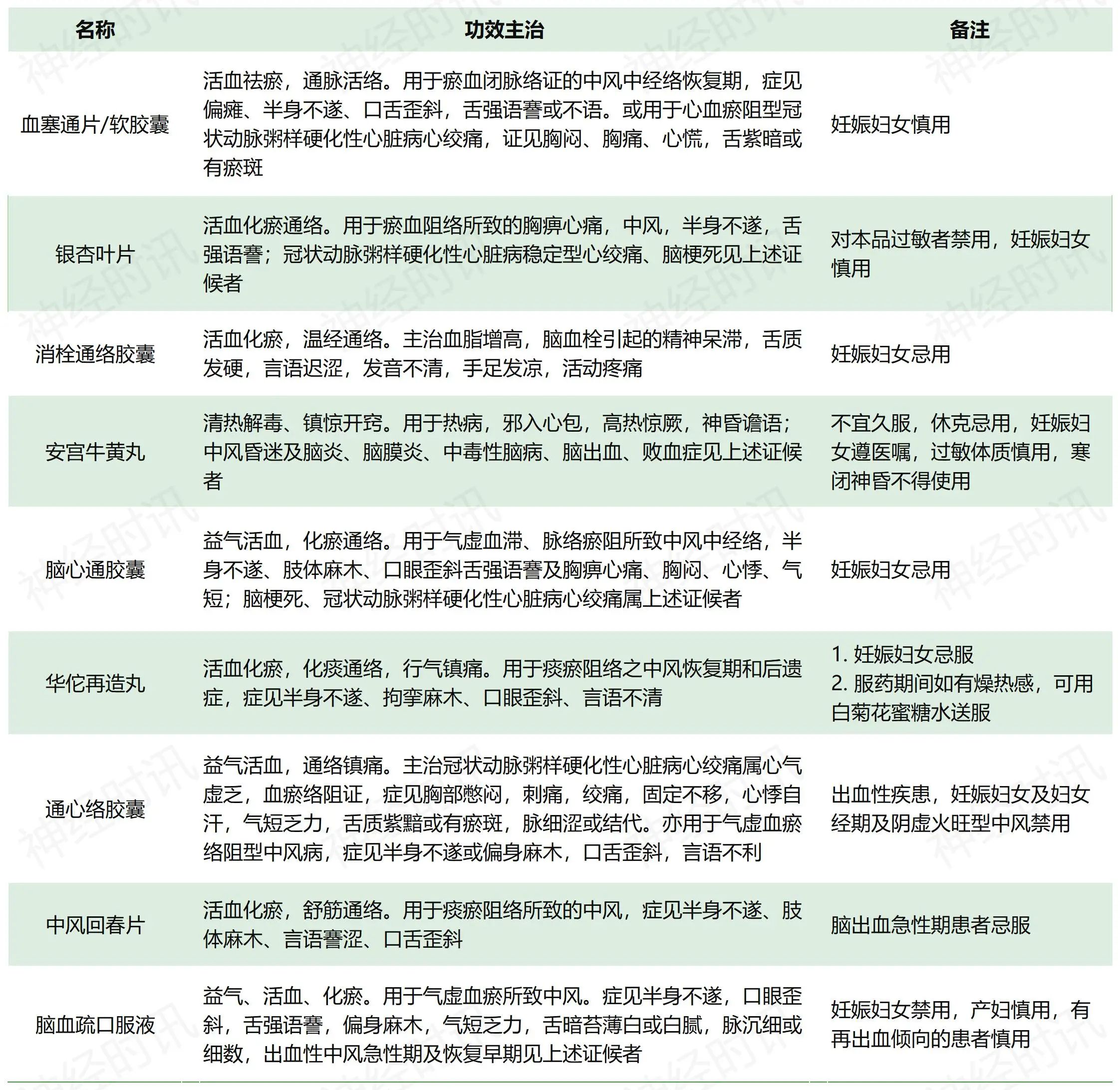
有些中成药对急性期脑出血患者可有改善意识、促进血肿吸收等作用。常用中成药见表1。

表1 常用的中成药图片
血肿微侵袭术(MIS)相关药物
1. 术中用药:在有条件的情况下,对幕上大容积脑出血患者,可选择MIS联合血肿腔内UK注射的血肿清除治疗方案;此外,还可选择MIS联合血肿腔内r-PA注射的血肿清除治疗方案。
2. 术后为促进灶周水肿消除,可应用脱水药物,也可配合使用中成药促进血肿吸收。
自发性蛛网膜下腔出血合理用药规范 一般治疗
1. 血压控制
自发性蛛网膜下腔出血(aSAH)后高血压可增加再出血的风险,应将收缩压控制在<160 mmHg,并保持平均动脉压>90 mmHg。aSAH后高血压的控制可以应用乌拉地尔、尼卡地平等。
2. 血糖控制:将空腹血糖控制在10 mmol/L以下。
3. 镇静及镇痛
(1)对轻、中度头痛患者可予非甾体抗炎药;对重度头痛患者,可静脉或口服一种阿片类药物,例如吗啡、芬太尼、哌替啶、布桂嗪等。
(2)对过度兴奋或躁动不安的患者可选用氟哌利多醇、冬眠合剂、咪哒唑仑、地西泮、丙泊酚等药物镇静治疗。
4. 防治便秘:给予患者预防性通便药物,包括乳果糖、硫酸镁、果导片、甘油等。
5. 血容量维持:正常血容量的维持可降低迟发性脑缺血的风险。
止血药
早期、短疗程抗纤溶药物(如氨基已酸、氨甲环酸)治疗可减少再出血的发生。
抗脑血管痉挛
应常规口服、鼻饲或静脉使用抗脑血管痉挛药物,例如尼莫地平。
抗癫痫治疗
一般不预防性使用抗癫痫药物,仅对有癫痫发作的患者予以抗癫痫治疗。
控制颅内压
患者有颅内压升高时,应予脱水剂治疗,常用药物包括甘露醇、呋塞米、甘油果糖、高渗盐水等。
介入治疗中的抗栓治疗
介入治疗围手术期在一定情况下需要进行抗凝及抗血小板治疗。
1. 血介入治疗术中肝素化:介入术中应常规进行全身肝素化。
2. 对于需进行支架辅助栓塞治疗的aSAH患者,应在术前或术中给予负荷量的抗血小板药物,包括阿司匹林、氯吡格雷等,用以防止血栓事件;术后应继续予以抗血小板治疗。
推荐支架置入术前行联合抗血小板方案治疗(阿司匹林100 mg+氯吡格雷75 mg,≥3天),如急诊行支架置入术,则予负荷剂量(阿司匹林300 mg/d+氯吡格雷300 mg/d),可酌情加用静脉抗血小板药物;术后氯毗格雷75 mg/d 维持6周,阿司匹林100 mg/d长期服用。
参考文献:中国脑卒中防治指导规范(第2版)