支气管哮喘急性发作患者的处置
阅读(1440)
支气管哮喘简称哮喘,是一种以慢性气道炎症和气道高反应性为特征的异质性疾病。常由宿主宿主因素和环境因素所导致。临床表现为反复发作的喘息、气急、胸闷或咳嗽等症状,常在夜间及凌晨发作或加重,多数病人可以自行缓 解或经治疗后缓解。经过长期规范化治疗和管理,80%以上的病人可以达到哮喘的临床控制。上气道咳嗽综合征:过敏性鼻炎时鼻腔分泌物明显增多,可倒流至鼻后及咽喉等部位,刺激咳嗽感受器,出现反复咳嗽,经止咳药物治疗效果不佳。是儿童慢性咳嗽的一种常见原因。阻塞性睡眠呼吸暂停低通气综合征:儿童过敏性鼻炎长期不控制,会出现夜间张口呼吸,腺样体肥大,夜间明显打鼾,甚至出现呼吸暂停,影响患儿神经系统发育。(1)基因遗传,哮喘具有多基因遗传倾向,发病具有一定的家族集聚现象。即亲缘关系越近,患病率越高。已证实的有定位于17q21染色体ORMDL3/GSDMD基因和儿童哮喘有关,其他如9号染色体上的IL-33、22号染色体上的IL-2RB基因也与哮喘相关。 (2)特应性,特应性患者气道嗜酸性粒细胞、T淋巴细胞升高明显,非特应性患者与中性粒细胞升高相关。而大部分哮喘病人痰液中的嗜酸性粒细胞计数升高。
(3)气道高反应性,是指气道对各种刺激因子如过敏原、理化因素、运动、药物等呈现的高度敏感状态,表现为患者接触这些刺激因子时气道出现过强或过早的收缩反应,出现气道高反应性,如长期吸烟、接触臭氧病毒性上呼吸道感染、慢性阻塞性肺疾病等也可出现气道高反应性,但程度相对较轻。(4)性别和种族,早期研究发现儿童中黑人较白人患病风险高男性多为早期发作型,女性多为晚期发作型,即年龄小的男孩易发作,而年龄至少为30岁的妇女易发作。(5)肥胖,超重、惯于久坐、少活动、长时间逗留在室内,增加个体暴露于家中过敏原的危险性。(1)变应原,污沉和真菌是室内空气中的主要变应原,花粉与草粉是室外常见的变应原,木本植物常引起春季哮喘;(2)职业性变应原,常见的变应原有面粉、动物皮毛等等;(3)食物药物以及添加剂,药物引起哮喘发作有特异性和非特异性反应两种。食物过敏大多是属于一型变态反应,比如牛奶鸡蛋海鲜以及调味食品类,都可以作为变应原;(4)感染,呼吸道病毒感染与哮喘的形成和发作有关,最常见的是病毒;(5)烟草暴露、空气、环境污染:与哮喘发病关系密切 家常见的是煤气(尤其是SO2)、油烟、被动吸烟、杀虫喷雾剂等。
某些环境因素作用于易感个体(宿主),通过T细胞调控的免疫介质释放机制,释放细胞因子、炎症介质等,作用于气道产生炎症,引起气道高反应性;同时气道结构细胞特别是气道上皮细胞与上皮下基质及免疫细胞的相互作用,以及气道神经调节的异常,均加重了气道高反应性,也直接或间接加重了气道炎症,在环境因素的进一步作用下,使炎症加重、气道平滑肌收缩,从而出现症状性哮喘。
1、反复发作喘息、气促、伴或不伴胸闷或咳嗽,夜间及晨间多发,常与接触变应原、冷空气、物理、化学性刺激以及上呼吸道感染、运动等有关;2、发作时及部分未控制的慢性持续性哮喘双飞可闻及散在或弥漫性哮鸣音,呼气相延长;1、急性发作期:喘息、气促、咳嗽、胸闷等症状突然发生,或原有症状加重,并以呼气流量降低为其特征,常因接触变应原、刺激物或呼吸道感染诱发;2、慢性持续期:每周均不同频度或不同程度地出现喘息、气促、胸闷、咳嗽等症状;3、临床控制期:患者无喘息、气促、胸闷、咳嗽等症状4周以上,1年内无急性发作,肺功能正常。
1.肺通气功能检测,是判定是否存在肺通气功能障碍的一项检查措施。不仅可作为诊断支气管哮喘的诊据之一,也是判定哮喘患者病情严重程度以及治疗后是否好转的主要依据。2、支气管激发试验,用以测定气道反应性,阳性者提示气道反应性增高,是支气管哮喘的主要诊断依据之一。因激发试验有诱发哮喘急性发作的可能,存在一定的危险性,主要用于哮喘非急性发作期,或不典型的支气管哮喘,肺通气功能检查正常或接近正常者。3、支气管舒张试验,用以测定气道的可逆性变化,阳性者提示存在可逆性气道阻塞,是支气管哮喘的主要诊断诊据之一。4、呼气峰流量(PEF)及其变异率测定,PEF也叫峰流速,是指深吸气后用力呼气时的最大呼气流速。哮喘患者的通气功能有随时间节律变化的特点,故不同的时间节点PEF的测定值可以出现较大变化。如PEF变异率≥20%,则提示存在可逆性气道改变。是支气管哮喘的诊断依据之一。主要用于不适合做支气管激发试验、支气管舒张试验或上述检查不能配合的患者。另外,PEF变异率测定也是监测哮喘患者治疗效果的主要措施。5、过敏原检测,接触过敏原是诱发支气管哮喘急性发作的主要原因之一,检测过敏原不仅有助于哮喘的诊断,还有助于查明哮喘急性发作的病因,有助于哮喘的病因治疗。6、诱导痰细胞学检查:诱导痰细胞学检查是慢性咳嗽病因诊断和气道炎症评估重要的无创检查方法,安全性和耐受性较好。7、呼出一氧化氮检测(FeNO检测):是目前临床上广泛应用的一项无创气道炎症检测技术,可以作为气道炎症检测的初筛手段。FeNO水平增高提示嗜酸粒细胞性气道炎症,可用于预测慢性咳嗽患者对激素治疗的反应。ATS推荐FeNO水平为25~50 ppb时提示嗜酸粒细胞性气道炎症,>50 ppb时存在嗜酸粒细胞性气道炎症可能性大,但国内对成人慢性咳嗽患者的研究显示FeNO≥32 ppb提示嗜酸粒细胞性气道炎症或激素敏感性咳嗽的可能性大。8、血液常规:外周血嗜酸粒细胞增高提示变应性疾病,也有助于判断是否存在嗜酸粒细胞气道炎症。
2022对哮喘的诊断流程图进行了更新(图1),新版流程图强调诊断方法的选择应取决于患者是否已经接受控制性药物治疗(表1)

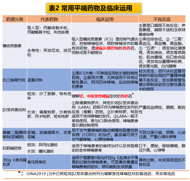
哮喘的治疗药即平喘药。临床上常用的平喘药物包括糖皮质激素、白三烯调节剂、β2受体激动剂、磷酸二酯酶抑制剂、抗胆碱药等(表1)。平喘药物的代表药物、临床应用以及不良反应等做了进一步的总结,整理如表2所示。
支气管哮喘(BronchialAsthma)简称哮喘,是一种以慢性气用药方案1(β 受体激动药):如沙丁胺醇,成人,一次2.5mg,一日3~4 次;或特布他林(博利康尼)一次5mg,一日3~4 次。或其他具有支气管解痉作用的β 受体激动药,如中效类克伦特罗、氯丙那林等和长效类福莫特罗、沙美特罗等。用药方案2(茶碱):如氨茶碱片,一次0.1~0.2g,一日2 次;极量:一次0.5g,一日1g;或氨茶碱缓释片,口服,一次0.1~0.3g。一日2 次,一日不超过0.9g。或其他具有支气管解痉作用的茶碱类如胆茶碱、甘油茶碱(二羟丙茶碱)、多索茶碱(可镇咳)等。用药方案3[吸入性糖皮质激素(ICS)]:如布地奈德福莫特罗粉吸入剂160μg/4.5μg(或320μg/9μg)吸入,一次1~2 吸,一日2 次。或其他糖皮质激素(ICS)如沙美特罗/氟替卡松粉吸入剂、倍氯米松/福莫特罗气雾剂等。用药方案4(抗胆碱药):如噻托溴铵,一次18μg,一日1 次;或异丙托溴铵0.5mg,每6~8 小时1 次。或其他抗胆碱药如阿托品、新斯的明、毛果芸香碱、山莨菪碱、东莨菪碱等药物。用药方案5(白三烯受体拮抗剂):如孟鲁司特(具有3 种不同的规格),4~10mg,一日口服1 次。或其他白三烯受体拮抗剂如扎鲁司特等。用药方案6[抗过敏药(肥大细胞膜稳定剂)]:如酮替芬片,口服,一次1 片,一日2 次,早晚服。或其他抗过敏药(肥大细胞膜稳定剂),如色甘酸钠、曲尼司特、噻哌酮、奈多罗米钠等。用药方案7(平喘中成药):如补肺丸,口服,一次1 丸,一日2 次。或其他平喘中成药如养肺丸、止咳定喘丸、蛤蚧定喘丸、止咳灵注射液等。用药方案8(补虚中成药):如玉屏风颗粒,开水冲服,一次5g,一日3 次。
常用吸入装置有吸入性气雾剂、吸入性干粉剂和雾化器等,如表3所示。由于吸入给药有药物能直接到达靶器官、起效快、用药量少、不良反应小的优点。
1、 喘息性支气管炎不属于哮喘,这是两个不同的疾病。因其出现的症状比较相似,所以很多患者容易容易混淆。喘息性支气管炎属于慢性气道炎症,而哮喘是由多种因素引起的呼吸道疾病。2、 喘息性支气管炎一般是发生在儿童时期。由于儿童的支气管和毛细血管比较狭窄,支气管纤维和组织也不是很完善,一旦受到病毒和细菌感染很容易很容易出现支气管粘膜肿胀。最终会导致支气管发生痉挛,引起喘息性支气管炎。3、 喘息性支气管炎在发病的2到3天就会出现呼吸道感染。常常会伴随着呼吸困难、呼吸急促。虽然喘息性支气管炎不属于哮喘,但两者之间密不可分的关系。因为喘息型支气管炎久治不愈,会导致哮喘。